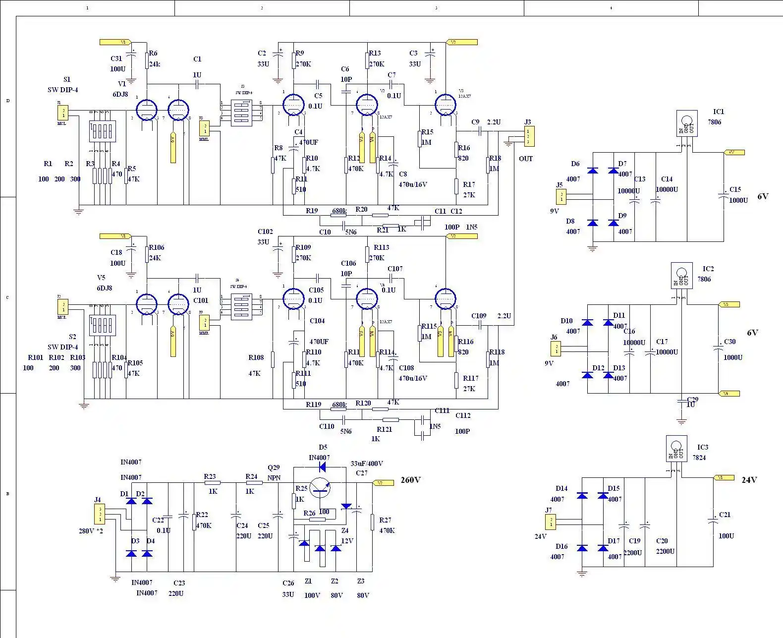
Phono Preamp Circuit Schematic . learn how to build a phono preamplifier with two tubes, passive riaa equalization, and a simple power supply. the circuit is from the rca tube receiving manual and meant for use with the famous rca 7025 twin triode. this page contains equations and a procedure for accurately computing the circuit component values for a phono preamp using active riaa equalization. learn how to design tube phono preamps with passive riaa equalization using different gain stages and networks. the diy version of the groovewatt tube riaa phonograph preampamplifier. The groovewatt riaa phono preamp uses four 12ax7.
from dxoqqvqbi.blob.core.windows.net
the diy version of the groovewatt tube riaa phonograph preampamplifier. the circuit is from the rca tube receiving manual and meant for use with the famous rca 7025 twin triode. learn how to build a phono preamplifier with two tubes, passive riaa equalization, and a simple power supply. The groovewatt riaa phono preamp uses four 12ax7. this page contains equations and a procedure for accurately computing the circuit component values for a phono preamp using active riaa equalization. learn how to design tube phono preamps with passive riaa equalization using different gain stages and networks.
Phono Preamp Coaxial at Ana Feinstein blog
Phono Preamp Circuit Schematic The groovewatt riaa phono preamp uses four 12ax7. learn how to build a phono preamplifier with two tubes, passive riaa equalization, and a simple power supply. this page contains equations and a procedure for accurately computing the circuit component values for a phono preamp using active riaa equalization. the diy version of the groovewatt tube riaa phonograph preampamplifier. learn how to design tube phono preamps with passive riaa equalization using different gain stages and networks. the circuit is from the rca tube receiving manual and meant for use with the famous rca 7025 twin triode. The groovewatt riaa phono preamp uses four 12ax7.
From guidenamaritraii.z13.web.core.windows.net
Diy Tube Phono Preamplifier Schematics Phono Preamp Circuit Schematic this page contains equations and a procedure for accurately computing the circuit component values for a phono preamp using active riaa equalization. The groovewatt riaa phono preamp uses four 12ax7. learn how to design tube phono preamps with passive riaa equalization using different gain stages and networks. the diy version of the groovewatt tube riaa phonograph preampamplifier.. Phono Preamp Circuit Schematic.
From schematicfixgrunwald.z19.web.core.windows.net
Riaa Phono Preamp Schematic Phono Preamp Circuit Schematic this page contains equations and a procedure for accurately computing the circuit component values for a phono preamp using active riaa equalization. learn how to build a phono preamplifier with two tubes, passive riaa equalization, and a simple power supply. learn how to design tube phono preamps with passive riaa equalization using different gain stages and networks.. Phono Preamp Circuit Schematic.
From mavink.com
Riaa Preamp Schematic Phono Preamp Circuit Schematic learn how to build a phono preamplifier with two tubes, passive riaa equalization, and a simple power supply. this page contains equations and a procedure for accurately computing the circuit component values for a phono preamp using active riaa equalization. the diy version of the groovewatt tube riaa phonograph preampamplifier. The groovewatt riaa phono preamp uses four. Phono Preamp Circuit Schematic.
From schematicplaasboeryv.z4.web.core.windows.net
Diy Tube Phono Preamplifier Schematics Phono Preamp Circuit Schematic learn how to build a phono preamplifier with two tubes, passive riaa equalization, and a simple power supply. this page contains equations and a procedure for accurately computing the circuit component values for a phono preamp using active riaa equalization. the diy version of the groovewatt tube riaa phonograph preampamplifier. learn how to design tube phono. Phono Preamp Circuit Schematic.
From circuitgymreicafx6.z13.web.core.windows.net
Diy Tube Phono Preamplifier Schematics Phono Preamp Circuit Schematic the diy version of the groovewatt tube riaa phonograph preampamplifier. The groovewatt riaa phono preamp uses four 12ax7. this page contains equations and a procedure for accurately computing the circuit component values for a phono preamp using active riaa equalization. learn how to design tube phono preamps with passive riaa equalization using different gain stages and networks.. Phono Preamp Circuit Schematic.
From circuitwiringminars101.z21.web.core.windows.net
Diy Phono Preamp Schematic Phono Preamp Circuit Schematic learn how to build a phono preamplifier with two tubes, passive riaa equalization, and a simple power supply. learn how to design tube phono preamps with passive riaa equalization using different gain stages and networks. The groovewatt riaa phono preamp uses four 12ax7. the diy version of the groovewatt tube riaa phonograph preampamplifier. this page contains. Phono Preamp Circuit Schematic.
From www.circuitdiagram.co
Phono Preamplifier Circuit Schematic Circuit Diagram Phono Preamp Circuit Schematic learn how to design tube phono preamps with passive riaa equalization using different gain stages and networks. the circuit is from the rca tube receiving manual and meant for use with the famous rca 7025 twin triode. this page contains equations and a procedure for accurately computing the circuit component values for a phono preamp using active. Phono Preamp Circuit Schematic.
From manualdiagramausterlitz.z19.web.core.windows.net
Best Phono Preamp Schematic Phono Preamp Circuit Schematic this page contains equations and a procedure for accurately computing the circuit component values for a phono preamp using active riaa equalization. learn how to build a phono preamplifier with two tubes, passive riaa equalization, and a simple power supply. the diy version of the groovewatt tube riaa phonograph preampamplifier. The groovewatt riaa phono preamp uses four. Phono Preamp Circuit Schematic.
From circuitlibrarylawrence.z6.web.core.windows.net
Ne5532 Phono Preamp Schematic Phono Preamp Circuit Schematic the diy version of the groovewatt tube riaa phonograph preampamplifier. this page contains equations and a procedure for accurately computing the circuit component values for a phono preamp using active riaa equalization. The groovewatt riaa phono preamp uses four 12ax7. learn how to build a phono preamplifier with two tubes, passive riaa equalization, and a simple power. Phono Preamp Circuit Schematic.
From www.amstzone.org
High Performance Phono PreAmps Phono Preamp Circuit Schematic learn how to design tube phono preamps with passive riaa equalization using different gain stages and networks. the circuit is from the rca tube receiving manual and meant for use with the famous rca 7025 twin triode. the diy version of the groovewatt tube riaa phonograph preampamplifier. The groovewatt riaa phono preamp uses four 12ax7. learn. Phono Preamp Circuit Schematic.
From oupo44qbfixmachine.z13.web.core.windows.net
Tube Phono Preamp Schematic Phono Preamp Circuit Schematic the diy version of the groovewatt tube riaa phonograph preampamplifier. learn how to build a phono preamplifier with two tubes, passive riaa equalization, and a simple power supply. this page contains equations and a procedure for accurately computing the circuit component values for a phono preamp using active riaa equalization. the circuit is from the rca. Phono Preamp Circuit Schematic.
From guidediagrammarco.z19.web.core.windows.net
Jfet Phono Preamp Schematic Phono Preamp Circuit Schematic the diy version of the groovewatt tube riaa phonograph preampamplifier. the circuit is from the rca tube receiving manual and meant for use with the famous rca 7025 twin triode. learn how to build a phono preamplifier with two tubes, passive riaa equalization, and a simple power supply. The groovewatt riaa phono preamp uses four 12ax7. . Phono Preamp Circuit Schematic.
From wirewiringben.z21.web.core.windows.net
Mc Phono Preamp Schematic Phono Preamp Circuit Schematic the circuit is from the rca tube receiving manual and meant for use with the famous rca 7025 twin triode. this page contains equations and a procedure for accurately computing the circuit component values for a phono preamp using active riaa equalization. learn how to design tube phono preamps with passive riaa equalization using different gain stages. Phono Preamp Circuit Schematic.
From guidediagrammarco.z19.web.core.windows.net
Diy Phono Preamp Schematic Phono Preamp Circuit Schematic this page contains equations and a procedure for accurately computing the circuit component values for a phono preamp using active riaa equalization. learn how to design tube phono preamps with passive riaa equalization using different gain stages and networks. learn how to build a phono preamplifier with two tubes, passive riaa equalization, and a simple power supply.. Phono Preamp Circuit Schematic.
From circuitdiagramknubs.z22.web.core.windows.net
Diy Tube Phono Preamp Schematic Phono Preamp Circuit Schematic learn how to build a phono preamplifier with two tubes, passive riaa equalization, and a simple power supply. the circuit is from the rca tube receiving manual and meant for use with the famous rca 7025 twin triode. learn how to design tube phono preamps with passive riaa equalization using different gain stages and networks. the. Phono Preamp Circuit Schematic.
From mungfali.com
12AX7 Phono Preamp Schematic Phono Preamp Circuit Schematic learn how to design tube phono preamps with passive riaa equalization using different gain stages and networks. learn how to build a phono preamplifier with two tubes, passive riaa equalization, and a simple power supply. the diy version of the groovewatt tube riaa phonograph preampamplifier. the circuit is from the rca tube receiving manual and meant. Phono Preamp Circuit Schematic.
From diagramdiagramdaniel77.z19.web.core.windows.net
Rca Phono Preamp Schematic Phono Preamp Circuit Schematic The groovewatt riaa phono preamp uses four 12ax7. learn how to build a phono preamplifier with two tubes, passive riaa equalization, and a simple power supply. the diy version of the groovewatt tube riaa phonograph preampamplifier. learn how to design tube phono preamps with passive riaa equalization using different gain stages and networks. the circuit is. Phono Preamp Circuit Schematic.
From circuitdiagramjeanette.z13.web.core.windows.net
Diy Phono Preamp Schematic Phono Preamp Circuit Schematic The groovewatt riaa phono preamp uses four 12ax7. learn how to design tube phono preamps with passive riaa equalization using different gain stages and networks. this page contains equations and a procedure for accurately computing the circuit component values for a phono preamp using active riaa equalization. learn how to build a phono preamplifier with two tubes,. Phono Preamp Circuit Schematic.